SMK (Sekolah Melatih Kerja) Mandiri, Bertanggungjawab dan Bermanfaat untuk Umat
Dokumentasi WP-SIPD Lengkap
Dapatkan link
Facebook
X
Pinterest
Email
Aplikasi Lainnya
5. Modul MONEV RENJA per triwulan
MONEV RENJA adalah Monitoring dan Evaluasi data RENJA tahun berjalan dalam format per triwulan. Data master RENJA didapat dari data APBD SIPD Kemendagri.
Proses Login
Untuk Login bisa menggunakan Username NIP PA OPD terkait sesuai dengan SIPD Kemendagri.
Indikator Renja
Pilih MONEV Indikator RENJA untuk menampilkan data MONEV OPD. Di halaman MONEV OPD terdapat 3 fitur yaitu:
Download Excel = untuk melakukan download Data MONEV dalam bentuk excel.
Edit MONEV Indikator = Untuk menampilkan icon pencil untuk melakukan edit data.
Tampilkan Indikator RENSTRA = Menampilkan indikator RENSTRA sesuai mapping yang di lakukan di SIPD.
Berikut tampilan saat melakukan checklist di Tampilkan Indikator RENSTRA
Tekan checklist Edit MONEV Indikator untuk menampilkan tombol edit / pensil di setiap indikator program kegiatan seperti gambar di bawah.
Klik icon pencil / akan terbuka halaman edit Indikator Renja. Di Indikator Renstra akan tampil semua indikator yang diinputkan untuk Program / Kegiatan / Sub kegiatan tersebut. Pilih Indikator renstra yang digunakan dengan cara klik Radio Button.
Selanjutnya, Pilih Rumus Indikator yang sesuai dengan Indikator tersebut apakah Indikator Tren Positif, Indikator Tren Negatif, dan Indikator Jenis Persentase.
User selanjutnya bisa mengisi Realisasi Target per bulan dan apabila ada permasalahan / Keterangan / Saran bisa diinputkan di Field yang berwarna merah muda di bawah ini.
Data yang sudah diinputkan akan Tampil di Field Realisasi Kerja pada Triwulan dan di kolom 13 akan menampilkan hasil perhitungan nya sesuai dengan Rumus Indikator yang di pilih.
Indikator berwarna hitam adalah indikator dengan rumus Tren Positif
Indikator berwarna merah adalah indikator dengan rumus Tren Negatif
Indikator berwarna ungu adalah indikator dengan rumus Prosentase
Upload Data Monev
Data yang di upload dalam bentuk excel. Data di upload per triwulan. Data yang di upload tidak akan mengubah data Indikator Renja yang ada di sistem.
Klik Choose File akan tampil pop up untuk mencari data yang akan di upload. Klik Open untuk melakukan proses upload. Nanti data akan terupload. Tanggal Update file akan terupdate. Admin PA bisa menginputkan keterangan yang diinginkan. Saat sudah selesaimelakukan upload klik iconuntuk memastikan data benar dan data file lampiran monev akan tersimpan. Sedangkan untuk menghapus lampiran excel yang sudah terupload bisaklik untuk menghapus data excel yang telah di upload.
Admin Bappeda juga dapat memberikan catatan Verifikator, catatan verifikator juga akan di tampilkan di Login Admin PA
6. Modul RFK per bulan terintegrasi dengan realisasi APBD di SIMDA
Realisasi Fisik dan Keuangan adalah pelaksanaan kegiatan yang berhubungan dengan segala aktivitas Pengembangan pembangunan dan proyeksi dana keuangan di setiap daerah.
Data realisasi fisik diisi oleh SKPD setiap bulan di setiap sub kegiatan. Secara otomatis data akan diakumulasikan dalam kegiatan, program dan bidang urusan. Juga data realisasi akan diakumulasikan secara total. Jika ada kendala dalam pelaksanaan sub kegiatan, SKPD dapat mengisi kolom keterangan / permasalahan.
Admin atau pengawas selanjutnya secara opsional bisa memberikan catatan tindak lanjut pada masing-masing sub kegiatan. Admin juga bisa melihat rekapitulasi realisasi fisik per SKPD dan total secara keseluruhan.
7. Modul input data perencanaan (RPJPD, RPD, RENSTRA, RENJA)
Dalam aplikasi WP-SIPD ada modul untuk melakukan input data RPJPD (Rencana Pembangunan Jangka Panjang Daerah), RPD (Rencana Pembangunan Daerah) RENSTRA (Rencana Strategis) dan RENJA (Rencana Kerja).
Data perencanaan yang diinput ini selanjutnya bisa dimigrasikan ke aplikasi SIPD RI menggunakan sipd-ri-chrome-extension. Untuk data master program kegiatan, rekening, sumber dana dan lainnya didapatkan dari hasil integrasi dengan SIPD RI.
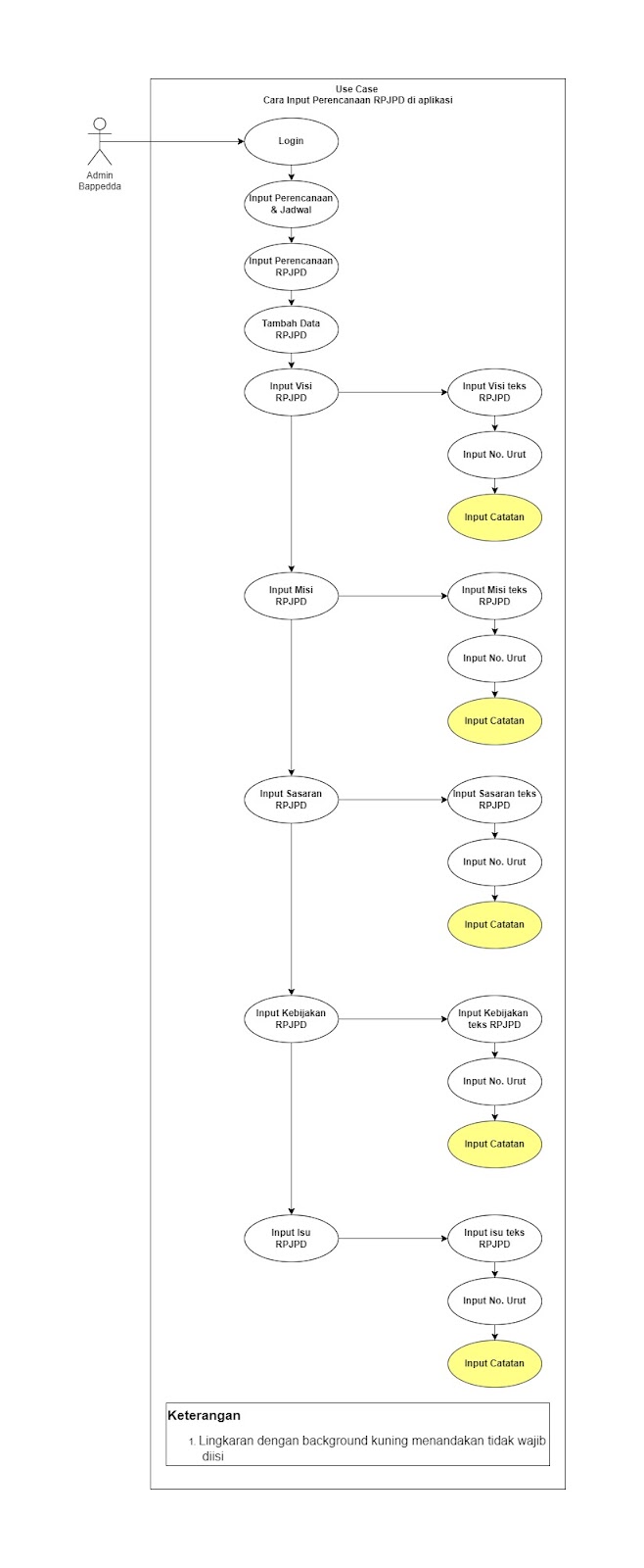
1. Input Data Perencanaan RPJPD di Aplikasi
1. Pertama Login terlebih dahulu ke Aplikasi.
2. Apabila sudah login, di Dashboard pilih menu Input Perencanaan > pilih Input Perencanaan & Jadwal > pilih Jadwal Input Perencanaan RPJPD
3. Klik Tambah Jadwal RPJPD, klik simpan apabila sudah terisi.
4. Selanjutnya Input Data RPJPD, kembali lagi ke dashboard, pada dashboard pilih menu Input
6. Klik Tambah Tujuan dan isi form data tujuan ( Lakukan hal yang sama apabila data lebih dari 1 ).
7. Jika sudah diisi, klik " + " untuk menambahkan Indikator pada tujuan yang sudah ditambahkan lalu isi form Indikator Tujuan RPD.
8. Untuk menambahkan Sasaran pilih ikon search pada data yang sudah ditambahkan di bagian Tujuan.
.
9. Klik Tambah Sasaran dan isi form data sasaran, klik simpan apabila sudah terisi.
10. Jika sudah diisi, klik " + " untuk menambahkan Indikator pada Sasaran yang sudah ditambahkan lalu isi form Indikator Sasaran RPD.
11. Untuk menambahkan Program pilih ikon search pada data yang sudah ditambahkan di bagian Sasaran.
12. Klik Tambah Program dan isi form data program , klik simpan apabila sudah terisi.
13. Jika sudah diisi, klik " + " untuk menambahkan Indikator pada Program yang sudah ditambahkan lalu isi form Indikator Program RPD.
14. Apabila sudah terisi semua refresh halaman.
15. Generate data program Renstra ( pastiakan program RENSTRA sudah terisi agar dapat megenerate data dari Renstra )
3. Input Data Perencanaan RENSTRA di Aplikasi
1. Pertama Login terlebih dahulu ke Aplikasi.
2. Apabila sudah login, di Dashboard pilih menu Input Perencanaan > pilih Input Perencanaan & Jadwal > Jadwal Input Perencanaan RENSTRA.
3. Klik Tambah Jadwal RENSTRA, klik simpan apabila sudah terisi.
4. Selanjutnya Input Data RENSTRA, kembali lagi ke dashboard, pada dashboard pilih menu Input Perencanaan > pilih Input RENSTRA > Pilih salah satu halaman yang mau diinput.
5. Selanjutnya klik Tambah Data RENSTRA.
6. Klik Tambah Tujuan dan isi form data tujuan ( Lakukan hal yang sama apabila data lebih dari 1 ).
7. Jika sudah diisi, klik tanda 3 min kebawah untuk menambahkan Indikator pada tujuan yang sudah ditambahkan lalu isi form Indikator Tujuan RENSTRA.
8. Untuk menambahkan Sasaran pilih ikon search pada data yang sudah ditambahkan di bagian Tujuan.
9. Klik Tambah Sasaran dan isi form data sasaran, klik simpan apabila sudah terisi.
10. Jika sudah diisi, klik tanda 3 min kebawahuntuk menambahkan Indikator pada Sasaran yang sudah ditambahkan lalu isi form Indikator Sasaran RENSTRA.
11. Untuk menambahkan Program pilih ikon search pada data yang sudah ditambahkan di bagian Sasaran.
12. Klik Tambah Program dan isi form data program, klik simpan apabila sudah terisi.
13. Jika sudah diisi, klik tanda 3 min kebawahuntuk menambahkan Indikator pada Program yang sudah ditambahkan lalu isi form Indikator Program RENSTRA.
14. Untuk menambahkan Kegiatan pilih ikon search pada data yang sudah ditambahkan di bagian Program.
15. Klik Tambah Kegiatan dan isi form data kegiatan , klik simpan apabila sudah terisi.
16. Jika sudah diisi, klik tanda 3 min kebawahuntuk menambahkan Indikator pada Kegiatan yang sudah ditambahkan lalu isi form Indikator Kegiatan RENSTRA.
17. Untuk menambahkan Sub Kegiatan pilih ikon search pada data yang sudah ditambahkan di bagian Kegiatan.
18. Klik Tambah Sub Kegiatan dan isi form data sub kegiatan, klik simpan apabila sudah terisi.
19. Jika sudah diisi, klik tanda 3 min kebawahuntuk menambahkan Indikator pada Sub Kegiatan yang sudah ditambahkan lalu isi form Indikator Sub Kegiatan RENSTRA.
2. Apabila sudah login, di Dashboard pilih menu Input Perencanaan > pilih Input Perencanaan & Jadwal > Jadwal Input Perencanaan RENJA.
3. Klik Tambah Jadwal RENJA, klik simpan apabila sudah terisi.
4. Selanjutnya Input Data RENJA, kembali lagi ke dashboard, pada dashboard pilih menu Input Perencanaan > pilih Input RENJA > Pilih salah satu halaman yang mau diinput.
5. Selanjutnya klik Tambah Data RENJA.
6. Form tambah data RENJA
Penginputan yang ada di dalam form tambah data renja:
Pilih Sub Unit
Pilih Prioritas Pembangunan ( Sesuaikan dengan tabel keterkaitan Program dengan Prioritas Provinsi, Kabupaten dan Kota ) / Tidak wajib diisi
Pilih Sub Kegiatan
Pilih Label ( tag ) sub kegiatan ( data muncul ketika RENSTRA telah dikunci )
Pilih Sumber Dana dan masukkan pagu ( bisa diinput lebih dari 1 )
Pilih Lokasi Pelaksanaan ( bisa diinput lebih dari 1 )
Pilih Waktu Pelaksanaan ( bisa diinput lebih dari 1 )
Input Anggaran Sub Kegiatan
Input Anggaran Sub Kegiatan tahun berikutnya ( jika ada )
Pilih dan input Indikator Sub Kegiatan,satuan otomatis terisi sesuai inputan data yang telah dibuat ( bisa diinput lebih dari 1 )
Input Catatan
7. Tambah Indikator Program, klik tanda “+” pada data Program yang sudah dibuat
8. Masukkan data indikator program
9. Selanjutnya Tambah Indikator Kegiatan, klik tanda “+” pada data kegiatan yang sudah dibuat
10. Masukkan data Indikator Kegiatan.
8. Migrasi data SIPD ke SIPKD
Modul migrasi data ke database SIPKD masih dalam pengembangan. Untuk sementara ini migrasi data dilakukan langsung melalui query SQL di database.
Untuk melakukan koneksi ke database SIPKD bisa di setting di halaman SIPD Options >> SIPKD Setting.
9. Modul integrasi data RENJA WP-SIPD ke SIPD-RI
Sebelumnya pastikan data RENJA yang diinput di WP-SIPD sudah mengunci jadwal. Data yang akan diintegrasikan adalah data RENJA yang sudah terkunci. Untuk detail proses migrasi data adalah sebagai berikut:
Buka halaman RKPD >> RENJA dan pilih SKPD yang akan dilakukan singkronisasi data.
Klik tombol Tarik Data dari DB Lokal yang berwarna merah untuk menampilkan popup daftar sub kegiatan.
Lakukan checklist pada sub kegiatan yang akan dilakukan sinkronisasi. Selanjutnya tekan tombol Proses.
10. Modul backup data transaksi penatausahaan FMIS
Modul data penatausahaan FMIS masih dalam pengembangan. Untuk halaman data penatausahaan FMIS bisa diakses di menu MONEV FMIS.
Sementara baru ada halaman daftar register SP2D per tahun anggaran. Untuk mendapatkan data SP2D buka aplikasi FMIS di halaman Penatausahaan >> SKPKD >> BUD >> SP2D dan klik tombol Backup Data SP2D ke Lokal.
11. Modul backup data transaksi SIPD penatausahaan
Modul halaman data transaksi SIPD penatausahaan masih dalam pengembangan. Sementara ini data transaksi penatausahaan SIPD bisa langsung diakses di database MYSQL. Data di backup dari sipd-penatausahaan-chrome-extension.
Untuk mendapatkan data SP2D buka aplikasi SIPD Penatausahaan di halaman Penatausahaan Pengeluaran >> Verifikasi SP2D dan klik tombol Sinkron SP2D ke DB Lokal.
1. Siapkan Server untuk tempat backup DB lokal menggunakan WP-SIPD Sangat disarankan menggunakan hardware PC server untuk menginstall web server yang akan digunakan untuk migrasi data. Penggunaan hardware akan berpengaruh pada kecepatan saat melakukan singkronisasi. Sebaiknya juga menggunakan domain dan IP publik agar aplikasi bisa diakses dari internet. Hal ini akan mempermudah dikemudian hari untuk melakukan singkronisasi dari manapun. Pastikan web server aplikasi wp-sipd dapat terhubung dengan jaringan dari server database sql server simda. Berikut langkah-langkah install WP-SIPD pada PC server windows: Download xampp dengan php versi 7.xx, jangan menggunakan versi 8.xx karena saat ini driver odbc belum support. File dapat didownload di https://www.apachefriends.org/download.html . Selain XAMPP dapat menggunakan web server lain sesuai kebutuhan. Yang terpenting adalah modul PHP dan database MYSQL Edit file php.ini yang bisa diakses melalui control panel XAMPP. Klik menu Config ...
Permasalah mapping sumber dana di SIPD kemendagri terjadi karena settingan sumber dana melekat pada sub kegiatan dan nilai pagunya tidak mengunci atau hasil akumulasi pada rincian belanja. Hal ini membuat pemda sangat kesulitan dalam melakukan monitoring evaluasi pagu per sumber dana melalui aplikasi SIPD. Fitur custom mapping sumber dana pada aplikasi WP-SIPD dibuat untuk menyelesaikan masalah ini. Untuk menggunakan fitur ini silahkan mengikuti langkah berikut ini: Update plugin wp-sipd yang terbaru dari master zip di repository https://github.com/agusnurwanto/wp-sipd . Jika menggunakan tool GIT tinggal jalankan perintah git pull origin master untuk mengupdate script terbaru wp-sipd. Singkronkan dulu data master Sumber Dana dari SIPD ke WP-SIPD pada menu Referensi - Sumber Dana menggunakan sipd-chrome-extension. Untuk cara installasinya bisa cek artikel https://smkasiyahhomeschooling.blogspot.com/2021/12/sipd-chrome-extension-untuk-migrasi.html . Pada dashboard admin word...
Aplikasi migrasi aset dari SPBMD ke SIMDA BMD ini berbentuk plugin wordpress. Untuk melakukan installasi harus sudah menginstall wordpress terlebih dulu. Selanjutnya bisa donwload atau clone plugin SIMDA BMD di https://github.com/agusnurwanto/SIMDA-BMD . Upload plugin di folder wp-content/plugins dan aktifkan plugin. 1. Setting Koneksi Database Login menggunakan user administrator wordpress. Buka menu SIMDA BMD dan isi form koneksi database. Status koneksi database SIMDA . Berwarna merah berarti konfigurasi belum terkoneksi ke database SIMDA BMD. Berwarna hijau berarti sudah terkoneksi. URL API SIMDA berisi url dari aplikasi repository https://github.com/agusnurwanto/SIMDA-API-PHP . Aplikasi ini berfungsi untuk membuat API PHP ke database SQL server. APIKEY SIMDA berisi random string untuk keperluan pengamanan request API Database SIMDA adalah nama database yang dipakai oleh SIMDA BMD Status koneksi database MYSQL SPBMD . Berwarna merah berarti belum terkone...
Komentar
Posting Komentar